NEWS
公司新闻

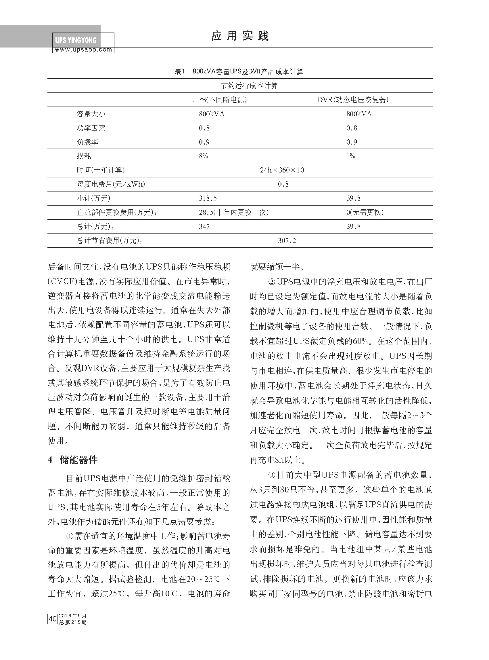
再论UPS与动态电压恢复器

发布时间:2019-11-13 来源:本站 阅读次数:4597
分享 :








以下方式可以更深入进行了解:


来电咨询:苏先生159 8089 6696


公司官网:http://www.avic-tech.com.cn


实地考察:厦门市海沧区新乐路26号(中航太克)


180 5003 8666